ZE511 RFID列印引擎
列印和編碼 4 英寸標籤
專用的 ZE511 RFID 提供了一切:4 英寸 RFID 編碼、快速列印速度、全金屬結構等。借助 Zebra 自己的 RE40 模組,您可以輕鬆列印和編碼 4 英寸 RFID 標籤,以獲得更深入的可見性和洞察力。通過大型全彩色觸控式螢幕訪問直觀的 RFID 嚮導。利用 Zebra 獨有的自我調整編碼技術,您可以消除複雜且複雜的放置準則,以便您可以準確地編碼間距較近的較小標籤。
行業
-
運輸
-
零售
-
製造業
用於
-
大批量應用
-
包裝、箱子和託盤識別
-
供應鏈管理
-
訂單標籤
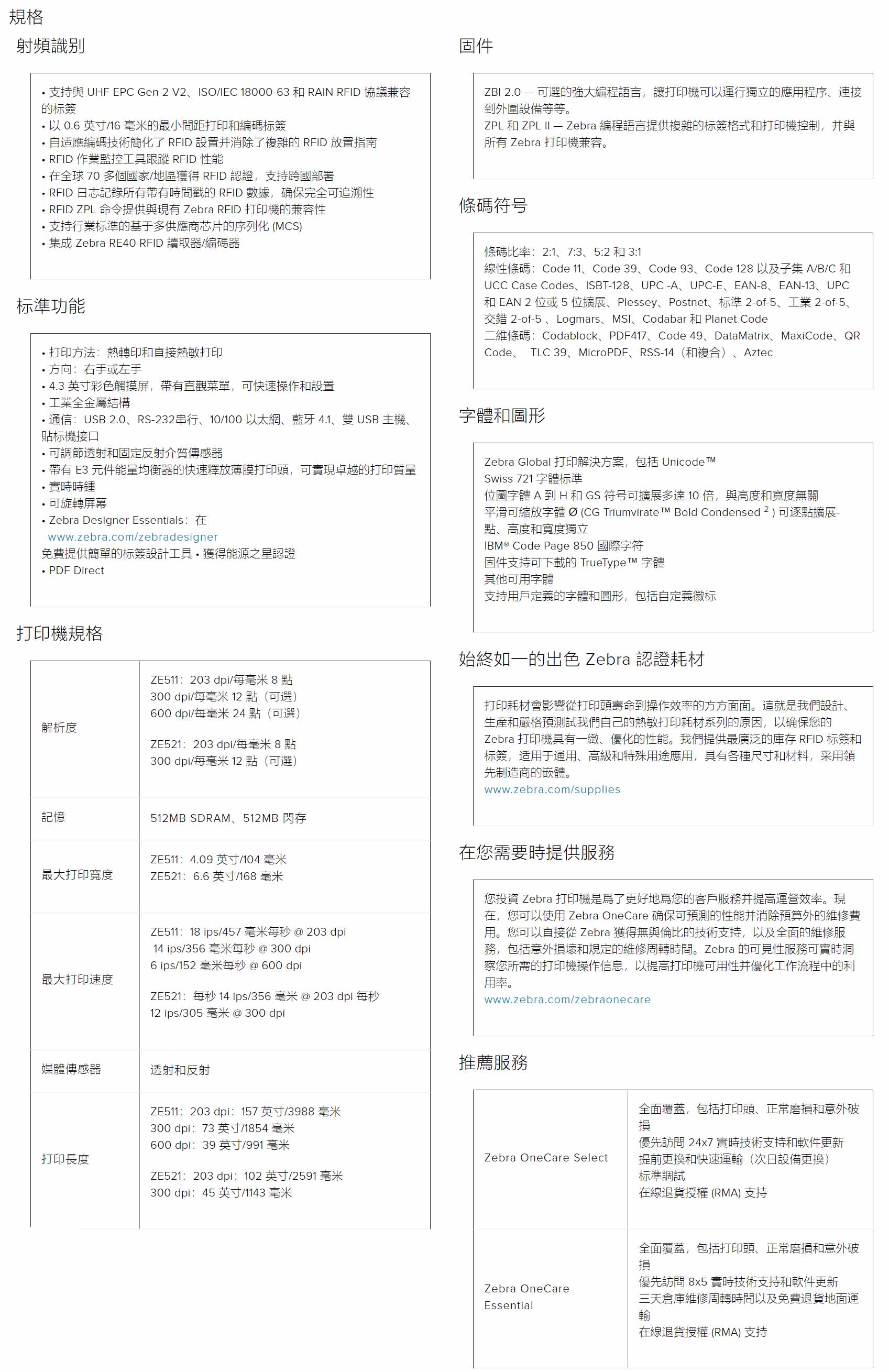
最大列印寬度
4.09 英寸/104 毫米
列印解析度
203
dpi/每毫米 8 點
300 dpi/每毫米 12 點(可選)
600 dpi/每毫米 24 點(可選)
最大列印速度
18 英寸/457 毫米/秒 (203
dpi)
14 英寸/356 毫米/秒 (300
dpi)
6 英寸/152 毫米/秒 (600
dpi)
建造
工業全金屬結構
通訊方式
標準:USB 2.0、RS-232 串列、10/100 乙太網、藍牙® 4.1、雙 USB 主機、應用程式介面
可選:平行埠選項卡、雙頻 802.11ac Wi-Fi 和藍牙卡、10/100 乙太網卡
標籤:













